关于领取2016年第一批高新技术企业更名证书的通知
2016/9/20 10:33:38 点击:
各相关高新技术企业:
我省2016年第一批高新技术企业更名工作已圆满结束,现将其通过名单公布(名单见附件)。请相关高新技术企业,凭公司介绍信和领取人身份证于2016年9月19日至2016年9月23日到省政府政务中心“省科技厅”窗口领取证书。
特此通知。
(网上公布,不另行文)
联系方式及电话:省政府政务中心“省科技厅”窗口(028-86953563)、省高企办(028-86676329)
领取地址:成都市草市街2号
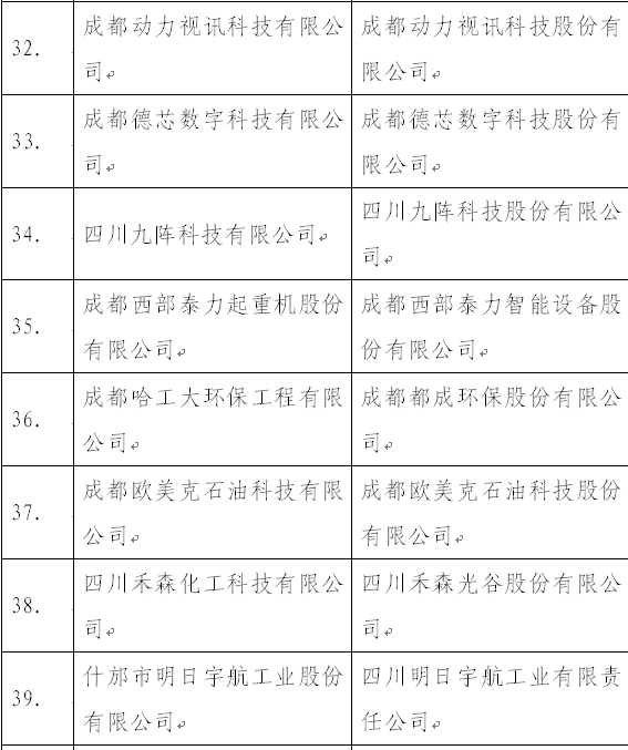
附件:2016年第一批更名高新技术企业名单
四川省高新技术企业认定管理小组办公室
2016年9月18日
附件
四川省2016年第一批高新技术企业
更名通过情况汇总表





- 上一篇:35类商标有多重要?你不看永远不懂,互联网&传媒必看。 2016/9/21
- 下一篇:故意侵犯知识产权将上“黑名单” 2016/9/18
